Mae_43410

Nach oben ]

Home
Umbauten
Tipps und Tricks
Digital
Diverses
Logbuch
Links
Kontakt
Impressum

Umbau Märklin Steuerwagen 43410 der SBB mit einem Funktionsdecoder   

bulletErsatz des Schleppschalters durch einen Funktionsdecoder
bulletmöglichst geringer Umbauaufwand

Wie alle Steuerwagen von Märklin ist auch der 43410 mit einem Schleppschalter ausgerüstet. Dieser hat folgende Nachteile

bulletder Zustand der Beleuchtung ist oft nicht genau definiert, respektive kann umschalten wenn der Zug ein wenig zurückrutscht
bulletdie Beleuchtung lässt sich nicht aus- und einschalten

Die Vorderseite der Platine:

rechts die 3 gelben LEDs und neben dem 8.2kOhm Widerstand (mit 8201 bezeichnet) die rote LED
links die Umschaltung mit den beiden  Transistoren. Oben in der Mitte der Gleichrichter.
Die 4 Kontakte unten in der Mitte führen Masse und Mittelleiter zur Innenbeleuchtung.

und hier die Unterseite mit dem 22uF Elko

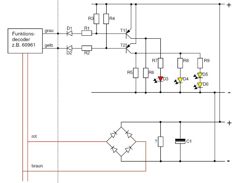
Ich habe deshalb versucht, die Elektronik zu analysieren und bin zu folgendem Schema gekommen:

Die beiden pnp-Transistoren blockieren sich gegenseitig über die beiden Widerstände R3 und R4 und funktionieren deshalb ähnlich einem Flipflop: es genügt ein kurzer Puls am Einganges (Masse oder Minus) und der Zustand wird umgeschaltet und bleibt anschliessend erhalten.

nach meheren Tests stellte sich folgender Umbau als sehr einfach heraus:

bulletdie beiden 68kOhm Widerstände werden anstatt mit dem Kollektor des anderen Transistors mit Plus verbunden

Das neue Schema sieht somit wie folgt aus:

Die angepasste Platine sieht nun wie folgt aus:

 

Als Decoder wurde ein Uhlenbrock Decoder 76500 als Funktionsdecoder "missbraucht"; dieser Decoder bietet die Möglichkeit F1 und F2 anzuschliessen; muss aber zuerst verdrahtet werden.
Die zugehörige Lok - eine Re 4/4 I von Lima ist mit einem Kühn-Decoder ausgerüstet. Beide Einheiten - Lok und Steuerwagen - werden über die gleiche Motorola-Adresse angesteuert.


Zusammengebaut; mit schaltbarer Innenbeleuchtung

und korrekter Stirnbeleuchtung bei Rückwärtsfahrt

und bei Vorwärtsfahrt: